作者:肖子君 发布时间:2025-12-29 08:48:45
本网讯(通讯员 肖子君)12月26日,湖南省科学技术厅发布《关于2026年度湖南省自然科学基金拟立项项目的公示》。我校首次一次性获批8项湖南省自然科学基金,实现该类项目立项的历史性突破。
湖南省自然科学基金是省内层次较高、影响广泛的重要科研项目,也是开展基础研究与应用基础研究的关键平台。我校此次立项项目紧密围绕湖南省发展战略与张家界市经济社会发展实际需求,聚焦资源保护与利用、生态环境修复、旅游可持续发展等领域开展应用基础研究,凸显了学校科研工作与地方发展深度融合的鲜明导向。
此次突破,源于学校对基础研究与科研创新能力建设的高度重视,以及教师团队的潜心钻研与深厚积累。项目申报阶段,科技与发展规划处(学科建设处)积极发挥组织协调作用,在项目对接、过程指导、形式审查等方面提供有力支撑,确保了申报质量与成效。
学校将以此为契机,进一步强化有组织科研,激励广大教师在科研道路上不断攀登,为提升学科建设水平、服务地方经济社会发展贡献更大力量。
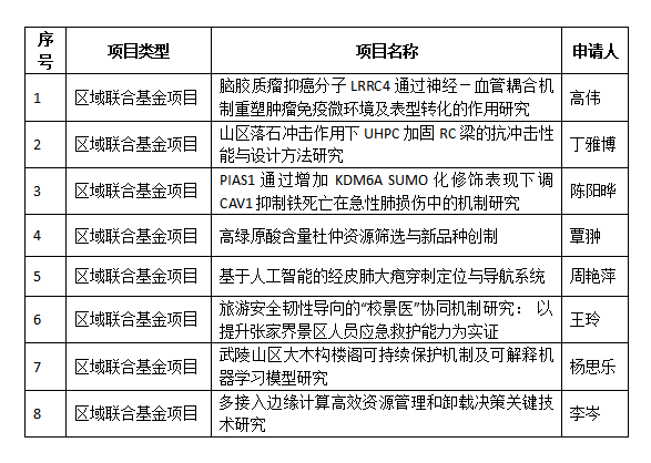
张家界学院2026年度省自然科学基金拟立项项目名单

一审:黄显惠 二审:简繁 三审:袁启君